北京疫情风险地区及出京政策,还有防护要点全知道 北京疫情风险地区及出京政策,还有防护要点全知道北京是不是高风险地区?【壹】、截至2022年4月27日12时,北京新增3处高风险地区和5处中风险地区... admin2026-02-25
疫情期间个人防护要点及相关抗疫句子锦集,必看 疫情期间个人防护要点及相关抗疫句子锦集,必看疫情期间个人防护要做好的句子锦集1、个人防护四要素:戴口罩、勤洗手、多通风、少聚集。3一起抗击疫情,抗疫行动,从我做起,要做好预防工作哦,不要被感染,要勤快...... admin2026-02-24
抗击疫情宣传:个人防护要点、医护奉献及必胜信念全知道 抗击疫情宣传:个人防护要点、医护奉献及必胜信念全知道抗击疫情励志宣传1、在抗击新型冠状病毒肺炎疫情的战斗中,每个人都是防线上的关键一环。以下宣传语从个人防护、社会责任到科学防控,传递必胜信念,凝聚全民力量。个人...... admin2026-02-24
上海各区疫情风险等级及个人防护注意事项全知道 上海各区疫情风险等级及个人防护注意事项全知道上海各区疫情风险等级分别是?【壹】、低风险地区:松江区除九里亭街道永辉超市沪亭北路店以外的其他区域为低风险地区。低风险地区并不意味着没有风险,只是相对来说疫情传播的风险较低... admin2026-02-23
全球疫情反复,这款75%酒精免水洗洗手液成关键防护好物 全球疫情反复,这款75%酒精免水洗洗手液成关键防护好物全球疫情反复,这款CLEACE好物值得拥有!CLEACE75%酒精免水洗洗手液是一款值得拥有的防疫好物。全球疫情形势严峻,个人防护需求提升当前全球疫情持续反复..... admin2026-02-22
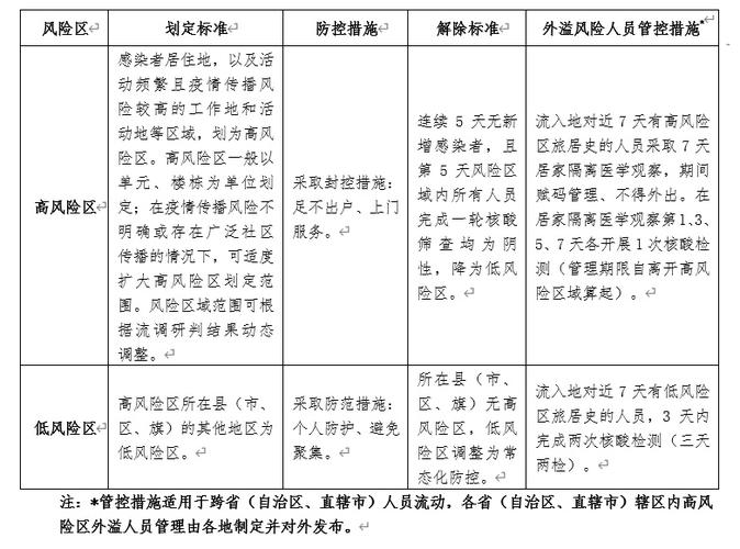
多地调整疫情防控措施!接种疫苗、防护要点及一图速览须知 多地调整疫情防控措施!接种疫苗、防护要点及一图速览须知最新!多地调整疫情防控措施,一图速览→多地发布的通告中称,后续将根据国家政策和疫情形势,持续优化调整相关防控措施。多地在通告中强调,请符合条件的群众尽快接种疫苗... admin2026-02-22
个人预防疫情传染的方法,含居家防护、接种疫苗等要点 个人预防疫情传染的方法,含居家防护、接种疫苗等要点个人如何预防疫情传染1、个人预防疫情传染可采取以下措施:居家减少外出:预防传染最有效的办法是远离病毒,待在家里是很好的选择,可大幅降低接触病毒的风险。外出做好...... admin2026-02-19
疫情安全教育:防控要点、个人防护及幼儿园防疫注意啥 疫情安全教育:防控要点、个人防护及幼儿园防疫注意啥疫情安全教育内容1、疫情防控安全教育内容主要包括以下几点:防控六坚持:坚持科学戴口罩。保持社交距离。保持手卫生。做好健康监测。做好饮食卫生。做好日常清洁消毒。...... admin2026-02-19
疫情防控宣传知识:标语、十不准及个人防护等要点全知道 疫情防控宣传知识:标语、十不准及个人防护等要点全知道疫情防控宣传知识标语看见不戴口罩的必须躲得远远的!一切听从指挥,加强疫情防控。警示性标语“口罩还是呼吸机,您老看着二选一”。面子诚可贵,生命价更高,口罩要戴...... admin2026-02-18
疫情防控宣传语:牢记生命至上,做好个人防护与防控措施 疫情防控宣传语:牢记生命至上,做好个人防护与防控措施疫情防控安全宣传标语广泛发动和依靠群众,同心同德、众志成城,坚决打赢疫情防控的人民战争。坚决抓好外防输入、内防扩散两大环节,尽最大可能切断传染源,尽...... admin2026-02-17