如何提升dy播放量?揭秘高效业务下单网站技巧!
一、DY播放量业务概述
随着短视频平台的兴起,抖音(以下简称DY)凭借其独特的算法和强大的用户粘性,迅速成为了短视频领域的佼佼者。在这样一个竞争激烈的环境中,DY播放量成为了衡量内容受欢迎程度的重要指标。为了满足用户对播放量的需求,DY推出了一系列的播放量业务,为创作者提供了更多提升知名度和影响力的途径。
在这些业务中,下单网站成为了连接创作者和播放量服务提供商的桥梁。通过下单网站,创作者可以方便地选择适合自己的播放量服务,并实时监控服务的执行情况。这一模式不仅提高了交易效率,还保证了服务的透明性和安全性。
二、DY播放量业务下单网站的特点
1. 便捷的操作流程
优秀的下单网站通常拥有简洁直观的操作界面,使得用户能够轻松上手。从选择服务类型、设置播放量要求到完成支付,整个过程仅需几分钟,极大地方便了创作者的需求。
2. 多样化的服务选择
为了满足不同创作者的需求,下单网站通常会提供多种播放量服务,如正常播放、热门播放、点赞播放等。创作者可以根据自己的实际情况和目标选择合适的服务,以实现最佳的效果。
3. 透明的价格体系
下单网站会明码标价,让创作者清楚地了解所需服务的费用。同时,部分网站还会提供优惠活动,帮助创作者节省成本。
4. 实时的服务监控
下单网站通常会提供实时监控功能,让创作者可以随时查看播放量服务的执行情况。这样一来,创作者可以更加放心地选择服务,确保自己的利益得到保障。
三、如何选择合适的DY播放量业务下单网站
1. 服务质量
选择下单网站时,首要考虑的是其服务质量。可以通过查看用户评价、网站评分等方式,了解该网站的服务质量如何。
2. 信誉度
一个信誉良好的下单网站,通常会拥有大量的忠实用户。创作者可以参考这些用户的反馈,选择一个信誉度较高的网站。
3. 支付方式
合适的支付方式可以提高交易的安全性。创作者应选择支持多种支付方式的网站,以保障自己的资金安全。
4. 售后服务
即使下单网站的服务质量再好,也可能出现意外情况。因此,选择一个提供完善售后服务的网站,对于解决可能出现的问题至关重要。
每经记者:刘曦 每经编辑:裴健如
据工业和信息化部网站4月15日消息,根据国家标准委下达的强制性国家标准制修订计划,工业和信息化部组织完成了《智能网联汽车 组合驾驶辅助系统安全要求》等2项强制性国家标准(报批稿)(以下简称《标准》)的编制工作。
据悉,这是我国首个针对L2级辅助驾驶的强制性国标。该文件将L2组合驾驶辅助分为三类:基础单车道、基础多车道、领航组合驾驶辅助系统,明确功能边界、能力阈值与安全要求,于4月16日至22日公开征求意见,建议2027年1月1日正式实施。
图为工信部网站截图
值得注意的是,2025年9月,工信部已发布《标准》的征求意见稿,正式确立“组合驾驶辅助不属于自动驾驶”的法律定性,并强制要求手部及视线脱离检测能力。此次公示的报批稿是去年9月政策的延续,在技术细节和可操作性上做了更完善的补充,为2027年的正式实施铺平了道路。
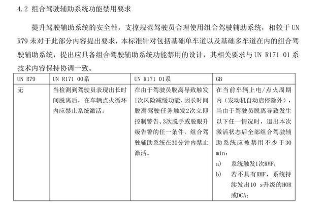
具体来看,此次《标准》的核心聚焦于驾驶员责任,要求车辆必须配备驾驶员状态监测系统,实时监测手部和视线情况。关键规则清晰明了:手部离开方向盘5秒触发提示,10秒未纠正则升级为警告;视线离开路面5秒触发回归提示,若未回归则逐步降级。若因驾驶员脱离触发风险减缓,或者多次违规,系统将在至少30分钟内禁用辅助功能。
《标准》提出的组合驾驶辅助系统功能禁用要求
此外,此次公示的报批稿还要求车企提供清晰的使用说明并开展驾驶员培训,杜绝夸大宣传。同时,构建了场地、道路、文件检验多层级测试体系,要求车辆在80km/h的速度下,需在120米外识别静止障碍物并减速。
根据《标准》要求,M类载客、N类载货汽车均在适用范围内,实施后未达标的车型将禁止上市。这意味着,从日常开的家用轿车、SUV,到商用的皮卡、轻卡、中巴、大巴,都将被纳入监管。2027年1月1日正式实施后,凡属于上述类别且搭载L2级辅助驾驶功能的车辆,必须满足该标准方可上市销售。
在技术快速发展的背景下,L2级辅助驾驶渗透率持续攀升。中国汽车工业经济技术信息研究所数据显示,2025年前三季度,我国具备组合驾驶辅助功能(L2级)的乘用车新车销量同比增长21.2%,渗透率达64%。
图为《标准》截图
然而,渗透率快速攀升的同时,失范风险也在累积。部分车企为抢占市场高地,推出“全场景智驾”“零接管”等营销概念,进一步加剧公众对技术实际能力与局限的认知偏差。与此同时,多起辅助驾驶事故及驾驶员躺平、睡觉等事件频登热搜,引发社会舆论空前关注,暴露出智能驾驶技术在应用层面的深层问题。
“现在智驾竞争非常激烈,但有些用户还是不敢用,这也提醒车企有责任、有义务正确向用户传播智能驾驶的能力。”日前,岚图汽车科技有限公司董事长、党委书记卢放在接受《每日经济新闻》记者采访时表示。
他进一步指出,造成这种局面的根本原因在于用户对技术能力认知不足,同时行业过去存在一定程度的夸大宣传,使用户预期与实际体验之间产生落差,从而削弱了信任感。
他强调,车企有责任向用户清晰传递智能驾驶的真实能力边界。“智能驾驶目前仍属于组合驾驶辅助,它在什么场景下能解决什么问题,必须讲清楚。”
卢放指出,“智能驾驶不是看某一个数字,而是整车综合能力。这种综合能力包括感知、决策以及执行三个层面,同时还与底盘控制、安全设计等基础能力密切相关”。