那些准备考研数学二的人,究竟考的是什么内容呢?好多同学在复习进行到一半之际,才发觉自己把方向弄错了,以至于白白耗费了大量的时间。而这篇文章能够助力你将数学二的考试范围彻彻底底地理清楚,防止出现走冤枉路的情况。
数学二的核心构成
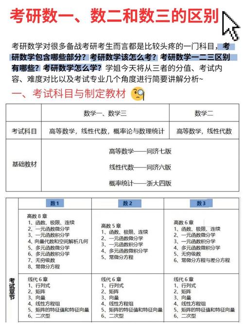
与其他数学试卷相比,考研数学二存在着最大的区别,那便是它仅仅考察两大部分,即高等数学以及线性代数。高等数学所占比例大概是78%,线性代数所占比例大约为22%,概率论与数理统计的内容是完全不涉及的。这就意味着,倘若你报考的专业所要考查的是数学二,那么完全可以不复习概率论。
2025年的考试大纲,延续了以往的结构,其中高等数学依旧是重中之重,考生要将主要精力置于高数的复习之上,线代尽管分值比较少,然而同样不能轻视,它常常是拉开分数的关键所在。
高等数学具体范围
于高等数学部分而言,主要是参照同济六版教材,然而并非是所有的内容都会进行考查,需要去掌握的核心内容涵盖函数,极限与连续,一元函数微分学,一元函数积分学,多元函数微分学以及常微分方程,当中多元函数微分学仅仅考查二重积分,对于这一点要格外予以注意。
容易被诸多同学弄混淆的是,数学二不考查三重积分,不考查级数,不考查向量代数与空间解析几何。第八章空间解析几何与向量代数是整章都不考的,能够直接略过。第四章不定积分里也不考积分表的运用。
常考与不考内容详解
对于微分方程部分而言,数学二所考查的仅仅是带有特定符号的伯努利方程,除此之外,带有其他特定符号的相关内容都是不进行考查的。这就表明在第七章微分方程当中,仅仅只有特定类型的方程是需要去掌握的。另外,所有涉及到“近似”计算的那些问题都是不在考试范围之内的。
值得着重强调的是,数学二不考查曲线曲面积分,并且不考查格林公式以及高斯公式。不少同学错误地认为这些内容是必定要考的,实际上在数学二中这些知识点是被完全排除在外的。三重积分、级数、向量这些内容同样也不考。
线性代数考查要点
线性代数部分,其分值所占比例仅为22%,然而考查内容却相对固定,主要涵盖行列式,以及矩阵及其运算,还有向量组的线性相关性,另外包括线性方程组,再者有特征值与特征向量,最后是二次型等。这部分题目,通常情况下计算量颇大,需熟练掌握基本概念以及计算方法。
就线代部分而言,其题目常常存在着固定的解题套路,在此建议考生要多去做真题,进而总结常见题型的解法。虽说内容并非很多,然而线性代数的概念是比较抽象的,这就需要花费时间去理解得透彻。
适用数学二的专业
考数学二的专业,主要集中于工学门类里,特定的那学科,纺织科学与工程、轻工技术与工程、农业工程、林业工程,这些一级学科之下整所有专业,通常会要求考数学二,食品科学与工程专业,同样是必考数学二的。
此外,在材料科学与工程、化学工程与技术这两个一级学科里,那些对数学有着较高要求的二级学科专业会考查数学二,有一些专业能够在数学一和数学二之间进行选择。考生在报考之前一定要将目标院校的具体要求查清楚。
复习资料选择建议
复习数学二,最好选用专门针对数学二所编写的辅导书,不要去用数学一或者数学三的资料,免得复习那些超纲内容。教材方面,同济六版高等数学以及工程数学线性代数是较为经典的参考书,不过要留意对照大纲把不考的内容给剔除掉。
于做真题之际,同样需挑选那数学二的历年真题,缘由在于,数学一以及数学三的诸多题目,对于数学二考生而言,无不属于超纲范畴。近十年的真题至少得刷上两遍,如此方可对考试难度以及出题风格拥有精准的把握。
在你复习数学二之时,最为头疼的究竟是高等数学,还是线性代数?欢迎于评论区域分享你备考时所遭遇的困惑,点赞以便让更多正在准备考研的小伙伴能够瞧见这份干货。
