黑龙江面临境外输入疫情、房地产、经济转型及就业等压力 黑龙江面临境外输入疫情、房地产、经济转型及就业等压力这数字,黑龙江压力大了…… 年4月5日黑龙江省在境外输入疫情方面面临较大压力,当日新增境外输入确诊病例20例(含黑龙江省8例)、新增境外输入无症状感染者28例(含黑... admin2026-02-16
揭秘买赞自助下单平台:多业务一键操作,你了解吗? 揭秘买赞自助下单平台:多业务一键操作,你了解吗? 买赞自助下单平台介绍:支持多业务自助操作 买赞自助下单平台:轻松实现社交网络影响力提升 在当今这个社交媒体高度发达的时代,网络影响力已成为衡量个人或品牌价值的重要指标... admin2026-02-16
ks推广24小时自助平台-抖音真人赞在线自助下单网站 ks推广24小时自助平台-抖音真人赞在线自助下单网站 KS推广24小时自助平台:抖音真人赞在线自助下单网站深度解析 一、KS推广24小时自助平台的背景与意义 随着互联网的快速发展,短视频平台成为了新兴的营销渠道。抖音... admin2026-02-16
抖音点赞自助平台,24小时服务真的稳定不掉单吗? 抖音点赞自助平台,24小时服务真的稳定不掉单吗? 抖音点赞自助平台:24小时服务,全天候稳定不掉单 抖音点赞自助平台:24小时服务,全天候稳定不掉单 一、抖音点赞自助平台概述 随着抖音平台的迅速发展,越来越多的用户开... admin2026-02-16
扬州毛老太妨害传染病防治罪被判几年,有何后果? 扬州毛老太妨害传染病防治罪被判几年,有何后果?毛老太应该判多少年 〖A〗、扬州毛老太最终判决结果为:因犯妨害传染病防治罪,被判处有期徒刑四年六个月。毛老太,本名毛某宁,女,64岁,户籍地为南京市秦淮区,居住地为扬州市... admin2026-02-16
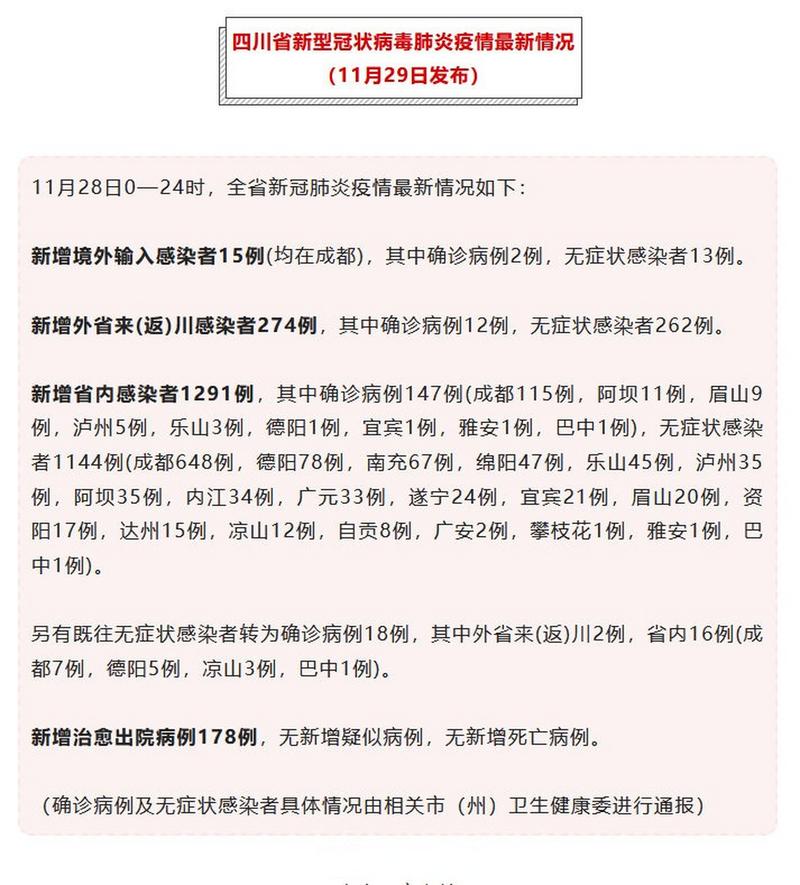
四川昨日新增省内及外省来(返)川感染者情况汇总 四川昨日新增省内及外省来(返)川感染者情况汇总四川昨日新增省内感染者866例、外省来(返)川感染者302例 新增外省来(返)川感染者302例 确诊病例28例:未明确具体来源省份,但均属于外省输入病例。... admin2026-02-16
快手点赞平台哪家更稳定?24小时在线下单服务揭秘! 快手点赞平台哪家更稳定?24小时在线下单服务揭秘! 快手点赞平台哪家稳定?支持24小时在线下单 快手点赞平台概述 随着短视频平台的兴起,快手作为其中的佼佼者,吸引了大量用户。而在快手平台上,点赞数成为衡量内容受欢迎程... admin2026-02-16
全国过半新增自此入境,黑龙江这座小城已达极限 全国过半新增自此入境,黑龙江这座小城已达极限全国过半新增自此入境,黑龙江这座小城已达极限 〖A〗、月6日通报20例输入病例,分别乘坐SU1700、SU1700 -... admin2026-02-16
抖音业务24小时免费下单软件-抖音2元100赞自助下单 抖音业务24小时免费下单软件-抖音2元100赞自助下单 抖音业务24小时免费下单软件:2元100赞自助下单揭秘 抖音业务24小时免费下单软件:2元100赞自助下单揭秘 一、抖音业务24小时免费下单软件的兴起 随着抖音... admin2026-02-16
佛说九月十九出生的人及农历各月出生者的命理与特质解析 佛说九月十九出生的人及农历各月出生者的命理与特质解析八卦命格:佛说九月十九出生的人 佛说九月十九出生的人 农历九月十九日观世音菩萨出家日,农历六月十九才是观世音菩萨的成道日哦!不过,总是和观世音菩萨有缘,有缘就要好好... admin2026-02-16